As Ethereum’s Layer 2 landscape matures in 2026, developers building high-throughput dApps must scrutinize zkSync Era and Starknet TPS benchmarks with precision. While both leverage zero-knowledge proofs for scalability, their performance profiles diverge sharply: zkSync Era prioritizes EVM compatibility for seamless migrations, whereas Starknet bets on STARK proofs for quantum-resistant scalability. This analysis unpacks real-world data, exposing why theoretical TPS often masks deployment realities.
zkSync Technical Analysis Chart
Analysis by Market Analyst | Symbol: BINANCE:ZKUSDT | Interval: 1D | Drawings: 7
Technical Analysis Summary
As a seasoned technical analyst with a balanced approach, draw a prominent downtrend line connecting the swing high around early January 2026 at approximately 0.085 to the recent lows in mid-April 2026 near 0.0154, using ‘trend_line’ to highlight the dominant bearish channel. Add horizontal lines at key support 0.0150 (strong) and resistance 0.0200 (moderate), plus a rectangle for the recent consolidation zone from 0.0150 to 0.0180 between early April and now. Mark volume with a callout noting ‘declining volume on downside suggesting potential exhaustion’. For MACD, add an arrow_mark_down at recent crossover if bearish divergence visible. Include fib_retracement from the major high to low for potential retracement levels. Use text for insights like ‘Watch for reversal above 0.0180’. Vertical line for recent breakdown below 0.0200. Long position marker at support for medium-risk bounce play.
Risk Assessment: high
Analysis: Persistent downtrend with price at multi-month lows near 0.0154, low volume adds uncertainty despite zkSync fundamentals vs Starknet; medium tolerance warrants caution
Market Analyst’s Recommendation: Hold off on new longs until bullish volume confirmation above 0.0180; consider small short on resistance rejection
Key Support & Resistance Levels
📈 Support Levels:
-
$0.015 – Recent daily low and psychological bottom, holding multiple tests
strong -
$0.014 – Extension below current low, prior minor low
weak
📉 Resistance Levels:
-
$0.017 – Recent session high, intraday resistance
moderate -
$0.02 – Broken support now resistance from March lows
strong
Trading Zones (medium risk tolerance)
🎯 Entry Zones:
-
$0.015 – Bounce from strong support in downtrend exhaustion, medium risk tolerance
medium risk -
$0.02 – Short entry on rejection at key resistance
medium risk
🚪 Exit Zones:
-
$0.018 – Profit target on long bounce to minor resistance
💰 profit target -
$0.014 – Stop loss below support for long entry
🛡️ stop loss -
$0.012 – Profit target on short to next support extension
💰 profit target -
$0.021 – Stop loss above resistance for short
🛡️ stop loss
Technical Indicators Analysis
📊 Volume Analysis:
Pattern: declining on downside
Volume drying up at lows suggests weakening sellers, potential accumulation
📈 MACD Analysis:
Signal: bearish crossover
MACD line below signal with histogram contracting, confirming downtrend but divergence possible
Applied TradingView Drawing Utilities
This chart analysis utilizes the following professional drawing tools:
Disclaimer: This technical analysis by Market Analyst is for educational purposes only and should not be considered as financial advice.
Trading involves risk, and you should always do your own research before making investment decisions.
Past performance does not guarantee future results. The analysis reflects the author’s personal methodology and risk tolerance (medium).
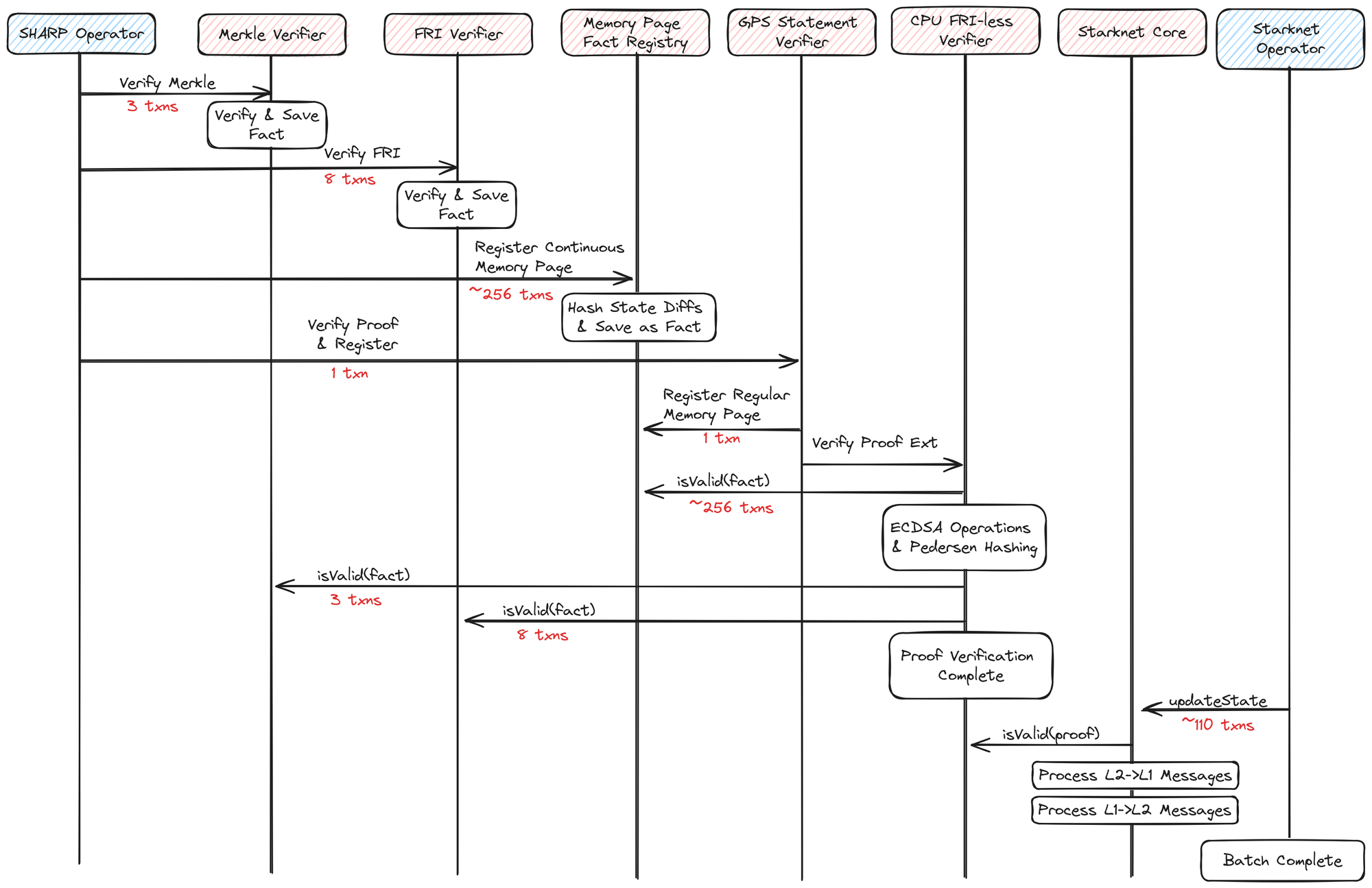
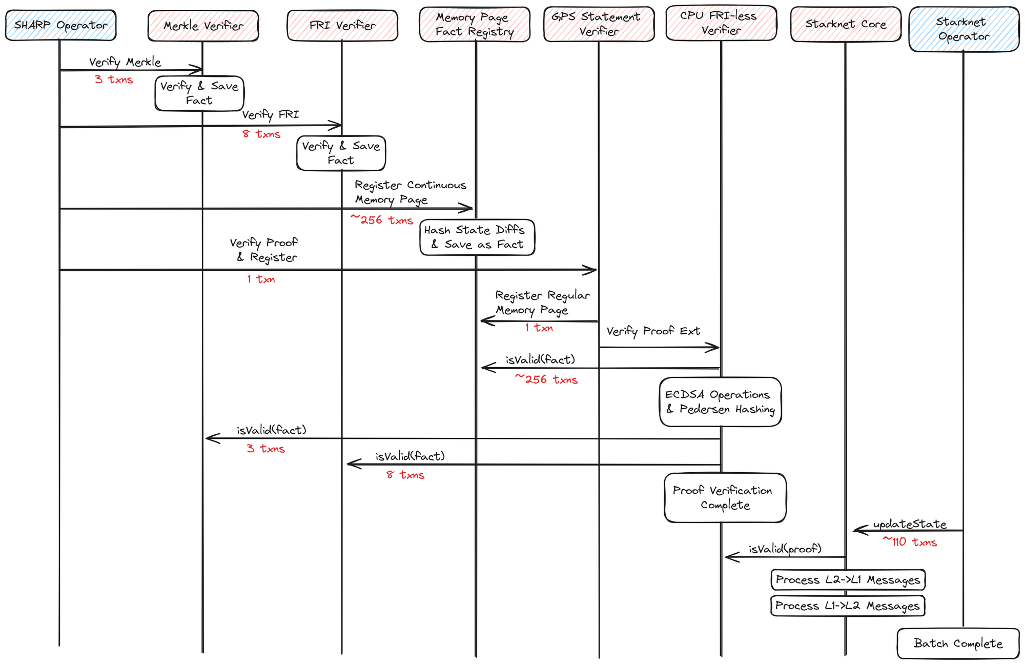
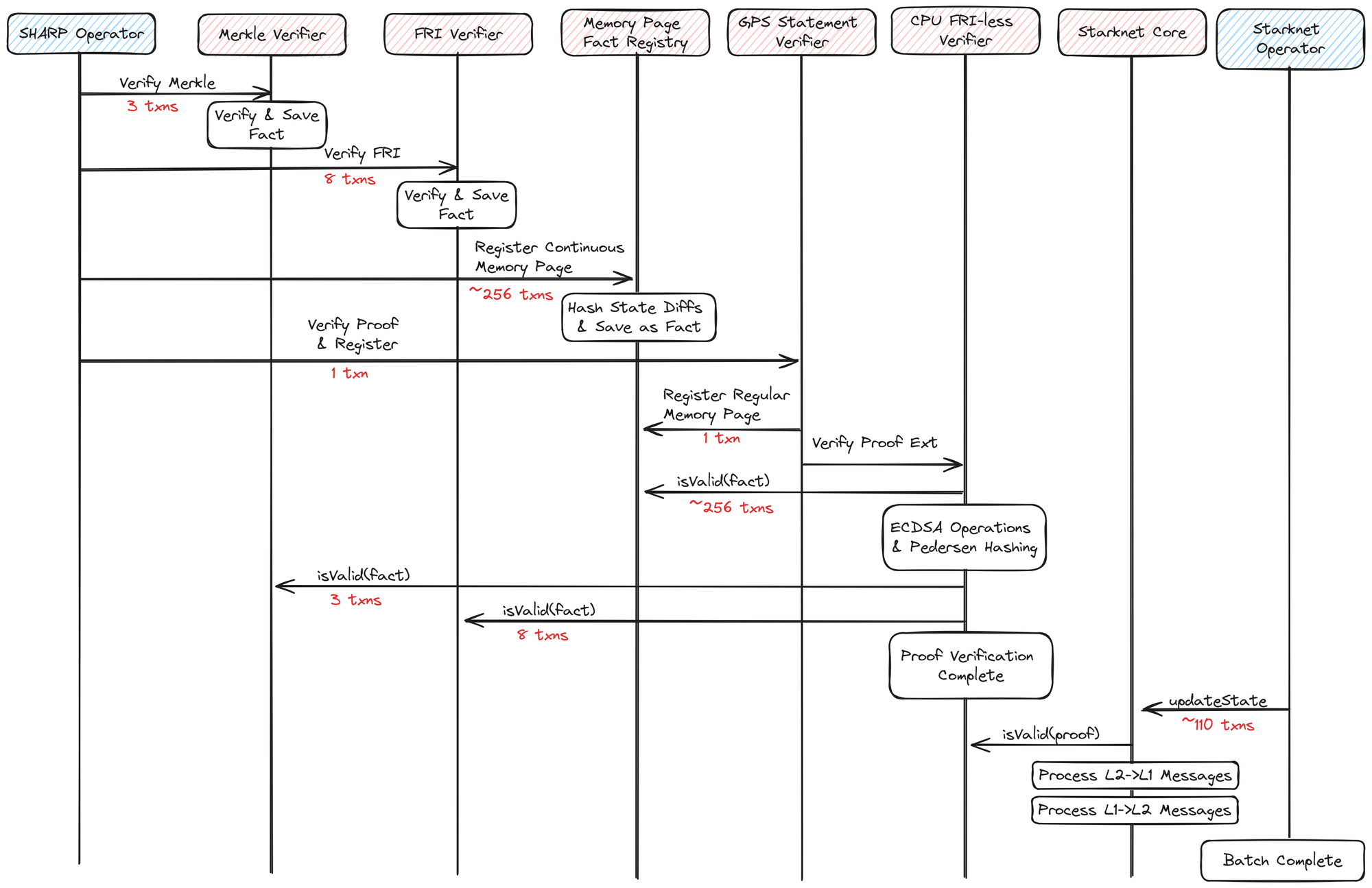
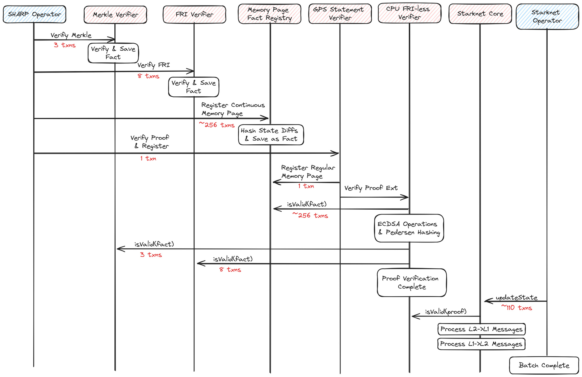
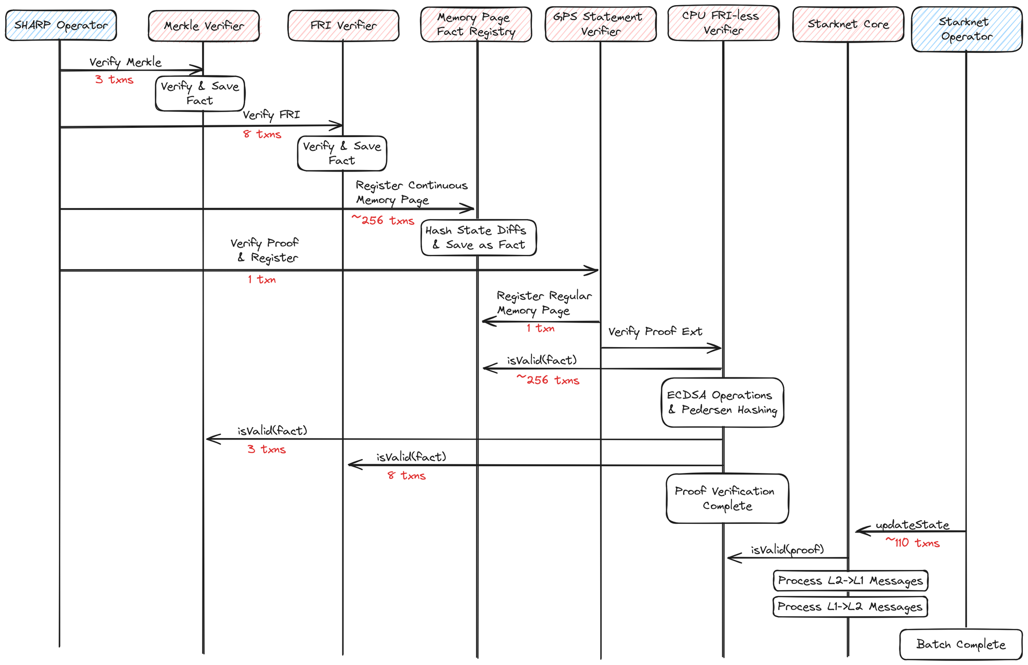
Transaction throughput remains the cornerstone metric for zk rollup performance comparison. zkSync Era boasts a theoretical peak TPS of approximately 200,000, yet proven real-world figures hover around 200 TPS. Starknet, conversely, claims 3,000 theoretical TPS but delivers about 100 in practice. These gaps stem from sequencer bottlenecks, proof generation latencies, and network congestion patterns observed across Chainspect and Chainscore Labs data.
Theoretical TPS vs. Battle-Tested Realities
Developers chasing zkSync Era TPS 2026 benchmarks encounter a familiar Ethereum scaling paradox: hype versus execution. zkSync’s ZK-SNARK proofs enable rapid batching, supporting Solidity and Vyper for frictionless ports from mainnet. However, real-time TPS data from early 2026 shows sustained loads rarely exceed 200, constrained by its hour-long finality window. Starknet TPS benchmarks tell a starker tale; its Cairo VM and STARK proofs promise millions in theory, but 100 TPS reflects sequencer centralization and longer 12-hour finality.
Opinionated take: zkSync edges out for production dApps needing consistent sub-200 TPS with EVM tooling, but Starknet’s architecture hints at untapped potential as decentralization advances.
Cost Structures Under Load: Fees That Scale
Transaction costs amplify TPS considerations in zkSync vs Starknet 2026 debates. zkSync Era shines with simple swaps at $0.01-$0.05 and complex ones at $0.20-$0.60, undercutting Starknet’s $0.10-$0.30 and $0.50-$1.20 ranges. Lower fees correlate with zkSync’s SNARK efficiency, though Starknet’s STARK transparency may justify premiums for security-focused projects. Daily gas usage hovers similarly at 2-4 billion, per Medium analyses, but Starknet optimizes per-transaction overhead via Cairo’s expressive syntax.
zkSync Era vs Starknet: 2026 TPS, Transaction Costs & Gas Benchmarks 🆚
| Metric | zkSync Era 💙 | Starknet 🟠 |
|---|---|---|
| Theoretical Peak TPS | ≈200,000 🚀 | ≈3,000 ⚡ |
| Proven Real-World TPS | ≈200 📈 | ≈100 📊 |
| Time to Finality | 1 hour ⏱️ | 12 hours ⏳ |
| Avg Tx Cost (Simple Swap) | $0.01-$0.05 💵 | $0.10-$0.30 💸 |
| Avg Tx Cost (Complex Swap) | $0.20-$0.60 🤑 | $0.50-$1.20 😅 |
| Daily Gas Usage | 2-4 billion ⛽ | 2-4 billion (often less) ⛽ |
For high-volume apps like DEXes or games, zkSync’s affordability accelerates adoption, evidenced by its $404 million TVL against Starknet’s $617 million. Yet Starknet’s value accrual scores higher (44/100 vs 28/100, Hindenrank), signaling investor confidence in its long-term TPS upside.
Architectural Trade-offs Shaping Developer Choices
Proof systems define zk rollup developer guides. zkSync Era’s SNARKs demand trusted setups, trading quantum vulnerability for speed; full EVM compatibility lowers barriers, fueling developer adoption. Starknet’s STARKs eliminate setups, enhancing transparency and scalability, but Cairo’s learning curve deters EVM natives. Risk profiles align closely (Starknet 40/100, zkSync 43/100), with both advancing sequencer decentralization.
Time to finality underscores priorities: zkSync’s 1-hour batches suit DeFi urgency, while Starknet’s 12 hours favors batch-heavy workloads. In zkSync vs Starknet 2026 scenarios, choose based on your stack; EVM loyalists lean zkSync, scalability purists Starknet.
Ecosystem traction further tilts the zkSync vs Starknet 2026 balance. zkSync Era’s EVM compatibility has drawn a surge in developer adoption, enabling straightforward migrations of Ethereum dApps without rewriting core logic. This has propelled its TVL to $404 million, anchoring DeFi protocols and gaming primitives that demand low-latency interactions. Starknet, with $617 million TVL, cultivates a niche in bespoke applications harnessing Cairo’s power for complex computations, like advanced prediction markets or AI-integrated oracles.
Security Profiles: SNARKs vs STARKs in Practice
Zero-knowledge proof systems crystallize the philosophical divide in zk rollup performance comparisons. zkSync Era’s ZK-SNARKs accelerate verification through elliptic curve pairings, but the trusted setup introduces a ceremonial risk, albeit mitigated by multi-party computations in recent upgrades. Starknet’s ZK-STARKs, built on hash-based commitments, sidestep trusted setups entirely, bolstering post-quantum resilience and auditability; this transparency appeals to institutional builders wary of cryptographic black boxes.
Decentralization trajectories converge yet diverge in execution. Both networks grapple with centralized sequencers, a common Layer 2 choke point throttling real-world TPS. zkSync advances via validator sets and permissionless proving, while Starknet roadmap emphasizes distributed provers. Risk scores reflect parity: Starknet at 40/100 (C and ), zkSync at 43/100 (C), per Hindenrank, underscoring comparable maturity amid evolving threats.
STARK vs SNARK Comparison: Starknet’s Scalability Advantages for 2026 dApps 🚀
| Metric | zkSync Era (SNARK) | Starknet (STARK) |
|---|---|---|
| Proof System | ZK-SNARKs (Trusted setup required 👻) | ZK-STARKs (No trusted setup, post-quantum secure 🔒) |
| Proof Size | ~250 KB 📏 | ~80 KB (optimized) ⚡ |
| Verification Speed | Slower (~500k gas) | Faster (~200k gas) 🚀 |
| Projected TPS (2026 Theoretical) | 200,000 tx/s ⚡ | 1,000,000+ tx/s 🌟 |
| Real-World TPS (Apr 2026) | ~200 tx/s 📈 | ~100 tx/s (rapidly scaling 📊) |
| Time to Finality | ~1 hour ⏱️ | ~12 hours 🛡️ |
| TVL (Apr 2026) | $404 million 💰 | $617 million 🏆 |
| Avg Tx Cost (Simple Swap) | $0.01 – $0.05 💸 | $0.10 – $0.30 (value-focused) |
These security nuances influence Starknet TPS benchmarks profoundly; STARK proofs, though computationally intensive, pave pathways to sub-second finality in future iterations, outpacing zkSync’s SNARK-bound hourglass.
Developer Decision Framework: Tailored Pathways
Navigating zk rollup developer guides demands a pragmatic lens on project DNA. For EVM-centric teams, zkSync Era streamlines deployment: Solidity contracts deploy natively, Zinc offers privacy primitives, and Vyper caters to formal verification enthusiasts. Transaction costs remain predictably low, with simple swaps at $0.01-$0.05 fueling microtransaction economies in socialFi or NFT mints.
Starknet developers embrace Cairo’s functional paradigm, unlocking expressive contracts for stateful computations unattainable in EVM lands. Higher fees ($0.10-$0.30 simple, $0.50-$1.20 complex) reflect STARK overhead, yet 12-hour finality suits archival workloads like perpetuals or DAOs with infrequent settlements. Theoretical scalability edges Starknet ahead, positioning it for TPS explosions as Ethereum’s danksharding integrates.
zkSync Era vs Starknet: Dev Pros & Cons
-

EVM Compatibility: zkSync Era **fully compatible** (Solidity, Vyper), easy Ethereum migration. Starknet uses **Cairo** language & VM, learning curve.
-

TPS (2026): zkSync Era real-world **~200 TPS**, theoretical **200,000**. Starknet real-world **~100 TPS**, theoretical **3,000**.
-

Transaction Costs: zkSync Era lower: simple **$0.01-$0.05**, complex **$0.20-$0.60**. Starknet: simple **$0.10-$0.30**, complex **$0.50-$1.20**.
-

Security: Starknet ZK-STARKs **no trusted setup**, higher transparency. zkSync Era ZK-SNARKs **require trusted setup**.
-

Time to Finality: zkSync Era **~1 hour** vs Starknet **~12 hours**.
-

Ecosystem (TVL): Starknet **$617M** > zkSync Era **$404M**. zkSync boosts adoption via EVM.
Real-world deployments reveal zkSync’s edge in velocity: faster iterations correlate with its 200 TPS plateau, ideal for viral consumer apps. Starknet’s 100 TPS, coupled with Cairo’s curve, fosters depth over breadth, evident in TVL leadership despite lower throughput.
Projections for late 2026 hinge on decentralization milestones. zkSync’s governance tokenomics and shared sequencer trials could compress finality below 30 minutes, sustaining 200 and TPS under load. Starknet’s validity rollup evolutions promise STARK-parallelism, targeting 1,000 TPS with native EVM layers via forthcoming bridges. Chainspect’s max TPS voids aside, battle-tested metrics favor neither absolutely; hybrid strategies, like zkSync frontends proxying Starknet backends, emerge as sophisticated plays.
Ultimately, zkSync Era suits squads prioritizing speed-to-market and cost efficiency within familiar EVM confines, delivering reliable 200 TPS for DeFi dominance. Starknet empowers visionaries trading short-term friction for architectural supremacy, its STARK scaffolding primed for exponential scaling. Benchmark your prototype against these profiles: measure calldata efficiency, proof latencies, and sequencer failover in testnets. In the zk scaling arena, the winning rollup aligns not with peak TPS claims, but with your dApp’s uncompromised velocity.
